各县区人民政府,汉中经济技术开发区管委会,市政府各工作部门、直属事业单位:
《365bet英国_365易贷官网_365bet登录地址重点项目建设年活动实施方案》已经市政府同意,现印发给你们,请认真组织实施。
365bet英国_365易贷官网_365bet登录地址人民政府
2020年3月6日
365bet英国_365易贷官网_365bet登录地址重点项目建设年活动实施方案
2020年是全面建成小康社会和“十三五”规划收官之年。为强力推进重点项目建设,充分发挥重点项目的投资拉动作用,持续掀起项目建设新热潮,增强新时代汉中高质量建设“三市”的强大动力,市委、市政府决定,在全市范围内开展重点项目建设年活动。特制定以下实施方案:
一、指导思想
以习近平新时代中国特色社会主义思想为指导,认真贯彻落实党的十九大、十九届二中、三中、四中全会精神,按照中省经济工作会议和市委五届九次会议精神,聚焦追赶超越、建设“三市”目标,以供给侧结构性改革为主线,以推进“三大变革”为根本动力,以壮大“三个经济”为重要支撑,以实现“三生融合”为主要模式,以深化“三个融合”为重大举措,以打好“三场攻坚战”为底线任务,以加快“六个中心、六大产业集群、六个生产交易中心”建设为主要路径,确保重点项目建设高质量推进,全市扩投资稳增长目标顺利实现。
二、主要目标
(一)全力推进扩投资稳增长工作,确保全社会固定资产投资增长3%以上。
(二)全力推进重点项目建设工作,确保488个市级重点项目完成年度投资737.14亿元以上。其中:建成项目126个,总投资553.68亿元,年度计划投资158.13亿元;续建项目146个,总投资3368.17亿元,年度计划投资446.52亿元;新开工项目94个,总投资524.51亿元,年度计划投资132.49亿元;完成总投资2539.4亿元的122个前期项目各项目标任务。
(三)全力推进重大项目谋划工作,确保项目接替有序。2020年,各县区、市级有关部门、单位新谋划总投资5000万元以上的单体项目任务如下:平川县区(汉台、南郑、城固、洋县、西乡、勉县)20个(1亿元以上项目5个、5亿元以上项目5个、10亿元以上项目3个),其中产业类项目不少于10个;山区县(宁强、略阳、留坝、镇巴、佛坪)15个(1亿元以上项目5个、5亿元以上项目2个),其中产业类项目不少于9个;经开区15个,产业类项目不少于10个;市级有关部门、单位谋划任务数分别为:发改委、工信局、住建局、城管局、交通局、农业农村局、水利局、文旅局、自然资源局、林业局、商务局、经合局、生态环境局、教育局、卫健委各10个,兴汉新区、航空智慧新城、滨江新区、市城投公司各10个,科技局、民政局、市场监督管理局各5个,人社局、应急管理局、体育局、供销社各2个。完成项目谋划的认定条件为:提供项目建议书、可研报告、规划文本等印证资料,同时谋划的项目必须是各县区、市级部门“十三五”规划和固定资产投资项目库以外的新项目。
三、时间安排
重点项目建设年活动从2020年1月开始,2021年2月底结束。具体分为动员部署、组织实施、考核表彰三个阶段。
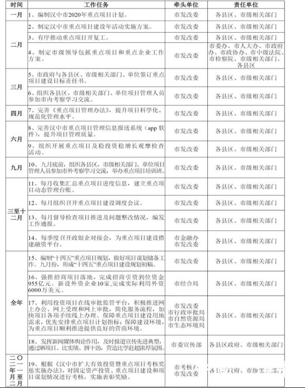
(一)动员部署阶段(1月1日—3月10日)。编制《365bet英国_365易贷官网_365bet登录地址2020年重点项目计划》,印发《365bet英国_365易贷官网_365bet登录地址重点项目建设年活动实施方案》,明确目标任务和工作要求。
(二)组织实施阶段(3月11日—12月31日)。根据活动内容,各县区、市级相关部门、单位按要求开展工作。
(三)考核表彰阶段(2021年1月1日—2月28日)。依据年初确定的目标任务,由市考核办会同市发改委组织进行,并纳入全年目标责任综合考核。
四、强化重点项目管理
(一)夯实工作责任。层层签订目标责任书,将具体任务落实到县区、部门和单位,夯实责任,传导压力,以压力倒逼工作推进。(牵头单位:市发改委,责任单位:各县区、市级相关部门)
(二)实行领导包抓制度。对2020年重点项目计划中带动性强、具有支撑和引领作用的51个重点建设项目、7个重大前期项目,由市级领导包抓推进,协调解决具体困难和问题,全力推动项目建设。(牵头单位:市发改委,责任单位:市委办、市人大办、市政府办、市政协办、市中级法院、市检察院、市级相关部门、各县区)
(三)实施动态管理。坚持项目进度信息月报制度,建立重点项目动态管理台账,进行全流程、全方位、精细化的动态管理,全面掌握重点项目推进情况。按月跟踪监控、分析研判,为全市重点项目顺利推进提供基础资料。(牵头单位:市发改委,责任单位:各县区、市级相关部门)
(四)创新管理方式。提升完善365bet英国_365易贷官网_365bet登录地址重点项目管理信息报送系统(app软件),利用互联网实现项目进度即时管理,不断增强重点项目管理成效,提升项目管理质量。(牵头单位:市发改委,责任单位:各县区、市级相关部门)
(五)强化制度管理。修改完善《重点项目管理办法》,进一步规范重点项目申报流程、标准、依据,计划编报要求、项目推进、项目管理、督导考评等工作流程,全面贯彻落实重点项目八项推进制度,提升项目科学化、规范化管理水平。(牵头单位:市发改委,责任单位:各县区、市级相关部门)
五、推进重点项目建设
(一)全力推动项目开复工。在落实必要防控措施的同时,市级重点项目中续建项目(含建成项目)3月底前全部开复工;市级新开工项目于4月30日前全部开工建设。(牵头单位:市发改委,责任单位:各县区、市级相关部门)
(二)定期召开重点项目调度会议。每月召开一次项目调度会议,研判项目推进中存在的问题,深入剖析原因,建立项目问题清单,形成交办意见,实行销号管理,确保项目有序推进。(牵头单位:市发改委,责任单位:各县区、市级相关部门)
(三)开展重点项目及稳投资稳增长观摩检查活动。对全市重点项目及稳投资稳增长进行观摩检查,研判问题、交流经验,促进重点项目比学赶超,激发各级干部上项目、推项目的激情和干劲,掀起项目建设高潮。(牵头单位:市发改委,责任单位:各县区、市级相关部门)
(四)加强督导检查。按照“一月一检查、一月一通报、一月一调度、一月一督办”要求,逐月督导检查项目推进情况、问题整改情况,对推进速度慢、问题整改不力的县区、市级相关部门进行约谈,限期整改,跟踪问效,逐月进行通报,形成压力纵向传导机制。(牵头单位:市发改委,责任单位:各县区、市级相关部门)
六、强化项目储备
(一)精心编制“十四五”重点项目规划。要在加强重大问题研究、理清发展思路的同时,创新项目谋划机制,做好“十四五”时期重大项目的谋划工作。紧紧围绕补短板、强弱项、提质量,聚焦支柱产业、高新技术、基础设施建设和“四个在汉中”等方面,研究提出一批产业结构优、发展后劲足、惠及民生的重大项目,建立“十四五”规划项目库。(牵头单位:市发改委,责任单位:各县区、市级相关部门)
(二)强推招商项目落地。针对新签项目资金到位率低的问题,每季度召开联席会议,对招商引资项目进行大排查、大梳理,建立问题项目清单,落实包抓责任,跟踪协调服务,实行销号管理,确保完成全年招商引资到位资金955亿元。新设外资企业10家,完成实际利用外资6000万美元。(责任单位:市经合局、各县区,配合单位:市级相关部门)
(三)加强能力提升培训。围绕理论系统化、业务专业化、工作精细化要求,积极参加国家和省级各类项目培训,市级举办项目谋划、项目管理、固定资产投资、产业发展、循环经济培训班,有序组织项目管理人员参加市内外考察学习交流活动。(责任单位:市发改委,配合单位:各县区、市级相关部门)
七、优化服务环境
(一)提升服务效能。充分利用投资项目在线审批监管平台,积极推进网上办公、网上受理和网上审批,简化服务流程,加快项目各项手续线上办理。(责任单位:市行政审批局、各县区,配合单位:市级相关部门)
(二)加强要素保障。加大资金支持力度。充分利用疫情期间中省金融支持项目建设政策机遇,搭建银企对接平台,建立长效便捷的银企合作机制,每季度组织召开政银企对接会议,为重点项目建设搭建融资平台。优化土地供给。具备开工条件的市级重点项目优先安排用地计划指标。用好中省支持重点项目建设土地保障方面的政策规定,对省市重大项目采取“一事一议”、“特事特办”,简化办事程序和流程,积极做好用地服务保障。优化生态环境管理。用好中省生态环境保障有关政策规定,优化审批服务,简化环评审批程序,精简环评报批要件,提高环评审批效率。(责任单位:市金融办、市发改委、市自然资源局、市生态环境局)
(三)保障建设环境。严肃查处各类影响和破坏投资环境的违纪违法问题,依法严厉打击各种妨碍项目建设、侵害投资主体正当权益的违法犯罪行为,着力解决征地拆迁、管线改建、移民搬迁、大件运输以及施工用电、用水、通信、垃圾、污水处理等困难和问题,加大协调力度,优化建设环境,保障项目顺利推进。(牵头单位:市发改委,责任单位:各县区、市级相关部门)
八、表彰奖励
根据《365bet英国_365易贷官网_365bet登录地址扩大有效投资暨重点项目考核奖惩实施办法》,对固定资产投资、重点项目建设和项目谋划情况进行考核。依据考核结果,对推进有力的县区及相关部门、建设单位及先进个人进行表彰奖励。(责任单位:市考核办、市发改委,配合单位:各县区、市级相关部门)
九、保障措施
(一)加强组织领导。市上成立重点项目建设年活动领导小组,办公室设在市发改委,负责具体组织、联络、协调、服务工作。各县区也要成立相应机构,具体负责相关工作。
(二)加强责任落实。各县区、市级相关部门要咬定目标,紧盯项目,强化责任落实,细化工作方案,确保完成年度目标任务,并于2020年3月13日18:00前将工作方案报市发改委。
(三)加强宣传报道。充分发挥新闻媒体舆论作用,及时报道宣传先进典型,通过晒项目、比实绩、拼干劲,营造比学赶超浓厚氛围。
附件:
1.365bet英国_365易贷官网_365bet登录地址重点项目建设年活动领导小组成员名单
2.365bet英国_365易贷官网_365bet登录地址重点项目建设年活动任务分解表
3.2020年重点项目谋划任务分解表
附件1
365bet英国_365易贷官网_365bet登录地址重点项目建设年活动
领导小组成员名单
组 长: 方红卫 市委副书记、市长
副组长:陈晓勇 市委常委、常务副市长
王松柏 市政府秘书长
贾 澍 市政府副秘书长
马 军 市发改委主任
成员:市委宣传部常务副部长
市考核办常务副主任
市工业和信息化局局长
市教育局局长
市民政局局长
市财政局局长
市人社局局长
市自然资源局局长
市住房和城乡建设局局长
市城市管理局局长
市交通运输局局长
市农业农村局局长
市林业局局长
市水利局局长
市商务局局长
市卫生健康委员会主任
市审计局局长
市生态环境局局长
市应急管理局局长
市市场监管局
市文化和旅游局局长
市经济合作局局长
市发改委分管副主任
汉台区区长
南郑区区长
城固县县长
洋县县长
西乡县县长
勉县县长
宁强县县长
略阳县县长
镇巴县县长
留坝县县长
佛坪县县长
汉中经济技术开发区管委会主任
兴汉新区管委会主任
航空智慧新城管委会主任
滨江新区管委会主任
领导小组办公室设在市发改委,办公室主任由市发改委主任马军同志兼任。办公室工作人员以市稳投资专班人员为主,市级相关单位各确定一名工作联系人。
附件2
365bet英国_365易贷官网_365bet登录地址重点项目建设年活动任务分解表

附件3
2020年重点项目谋划任务分解表

