
| 索引号 | 6107000000/2021-012364 | 发布时间 | 2021年08月09日 17:46 | ||
| 来源 | 市市场监督管理局 | 发布机构 |
市政府网站
|
||
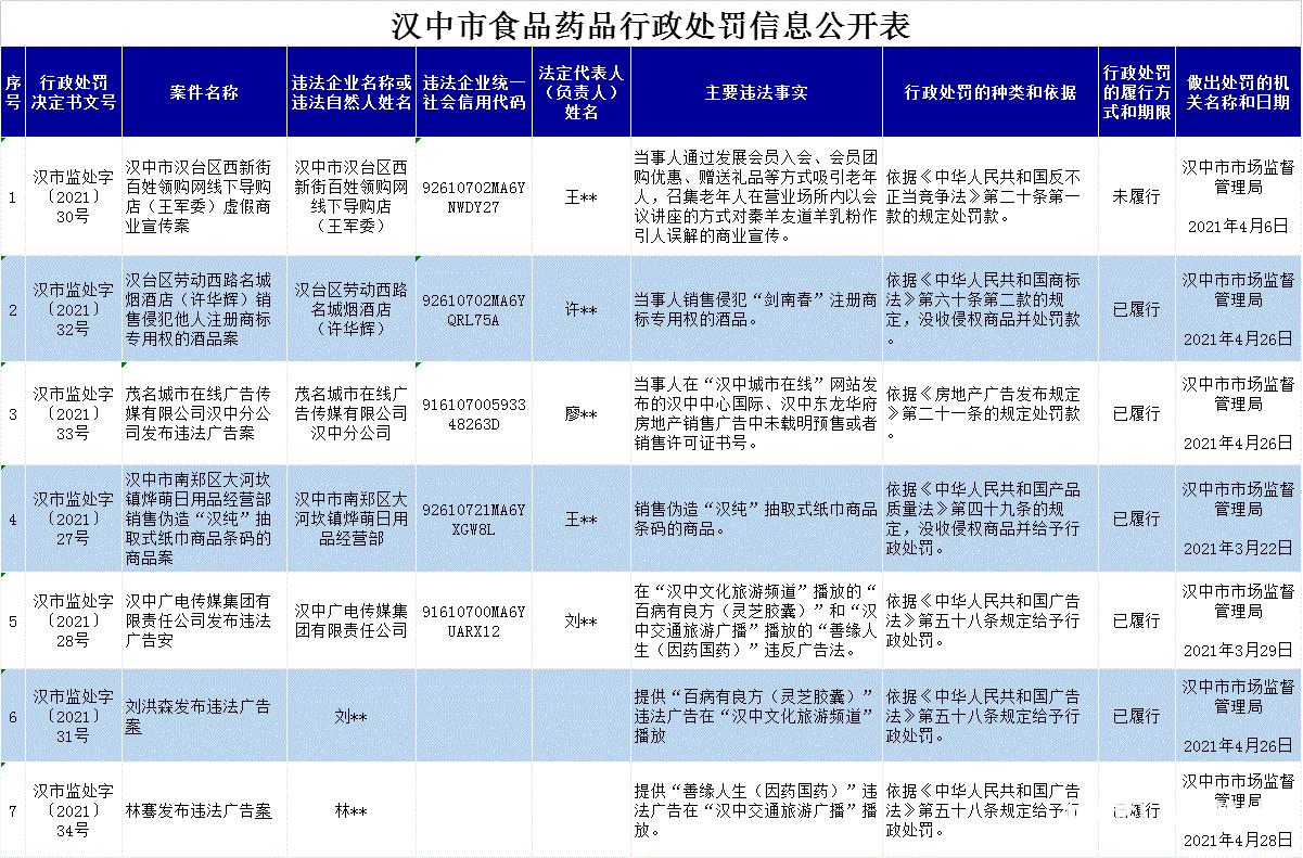
| 内容概述 | 365bet英国_365易贷官网_365bet登录地址市场监管行政处罚信息公开表 | ||||
索引号:
6107000000/2021-012364发布日期:
2021年08月09日 17:46来源:
市市场监督管理局发文机构:
市政府网站内容概述:
365bet英国_365易贷官网_365bet登录地址市场监管行政处罚信息公开表
365bet英国_365易贷官网_365bet登录地址人民政府办公室主办 365bet英国_365易贷官网_365bet登录地址智慧城市建设局管理维护
网站技术运维: 0916-26264500916-2626492
汉中网安:61230001 陕ICP备14003207号-2 网站标识码:6107000003
网站app
微信公众号
1、本系统适用对象:市级党政群机关、事业单位、国有企业及各县区政府,所有投稿用户需各单位授权后作为本单位唯一指定的投稿工作人员进行投稿,原则上不接受个人名义投稿。
2、用户首次投稿时,需先点击市政府网站首页右上角“注册”按钮,点击“忽略警告,继续访问”,进入用户注册页面,认真填写个人信息,确定信息无误,点击“提交”按钮,同时,投稿用户需将注册完成的个人信息,以表格形式(盖章)纸质版或加盖公章的PDF版向市大数据服务中心报备,经投稿系统管理员确认审核无误后,方可开通投稿账号。账号开通后,用户可访问投稿页面,点击右上角“登陆”按钮,即可进行投稿。
3、所有投稿信息需经本单位领导审签通过,并承诺严格按照国家有关法律规定,所报稿件内容真实、文字准确,并对所投稿件承担一切责任。
联系电话:0916-2626450、2626492、2626452
地址:365bet英国_365易贷官网_365bet登录地址汉台区民主街43号市政府大院1号楼